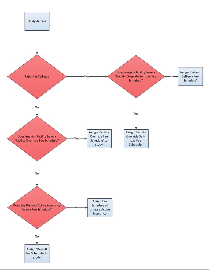
Fee Schedule Assignment Diagram
This diagram shows the logic used by RamSoft software to assign a 'Fee Schedule' to a patient.
- The Default Fee Schedule assigns the Fee Schedule to Facilities that have not been assigned a Facility Fee Schedule.
- The Default Self-Pay Fee Schedule is an option that allows the facility to set a "Self Pay Fee Schedule". This schedule can be used for patients with no insurance. This option allows the system to keep track of patients who are "Self Pay".
- The Facility Override Fee Schedule is the main fee schedule used by the facility for its patients. If chosen, it will override the Default fee schedule defined in Fee Schedules section.
- The Facility Override Self-Pay Fee Schedule is used for patients with no defined Self-Pay Schedule. If chosen, it will override the Default self-pay fee schedule provided in the Fee Schedules section.
- If a Facility Override Fee Schedule has not been defined for the imaging facility then the system assigns the Insurance Fee Schedule defined for the Active insurance of the patient. If the study date falls between Effective From and Effective To dates of the active insurance, that insurance's Fee Schedule is assigned to the study.
