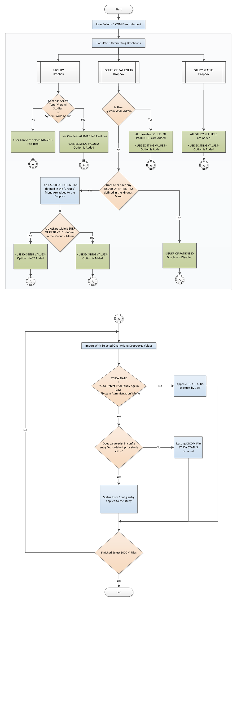
Acquiring DataHow to Import DICOM Files?DICOM Import Work FlowDICOM Import Work FlowThe flow chart below depicts the work flow of importing DICOM files.