How Do I Merge Two Patients?
Sometimes when a patient comes in for multiple visits, the different examinations that the patient underwent are not grouped together under one patient in the system. There are two ways to merge patient data, from the Worklist or from the Patient Search page.
Merging Patients from the Worklist:
Select two studies, right click and choose Merge Patient.

On the Merge Confirm screen, choose which set of information is correct and should be kept.
Merging Two Patients from Patient Search:
Select two patients, right click and choose Merge Patient.

On the Merge Confirm screen, choose which set of information is correct and should be kept.

For studies in which patients are merged:
- The Consulting Physician names from both studies are kept in the consulting physician list of Patient B. However, if a Consulting Physician exists in both studies, the name will not be duplicated in the Consulting Physician field.

-
If both Study A and B contain different Referring Physicians, the Referring Physician from A is added to the list of physicians in B. The name of the Referring Physician from B is kept.
-
If no Referring Physicians are assigned to Study B, the name of Referring Physician from Study A is kept as the Referring Physician of Study B.
-
If no Referring Physician has been assigned to either study, the Referring Physician field is left blank.

-
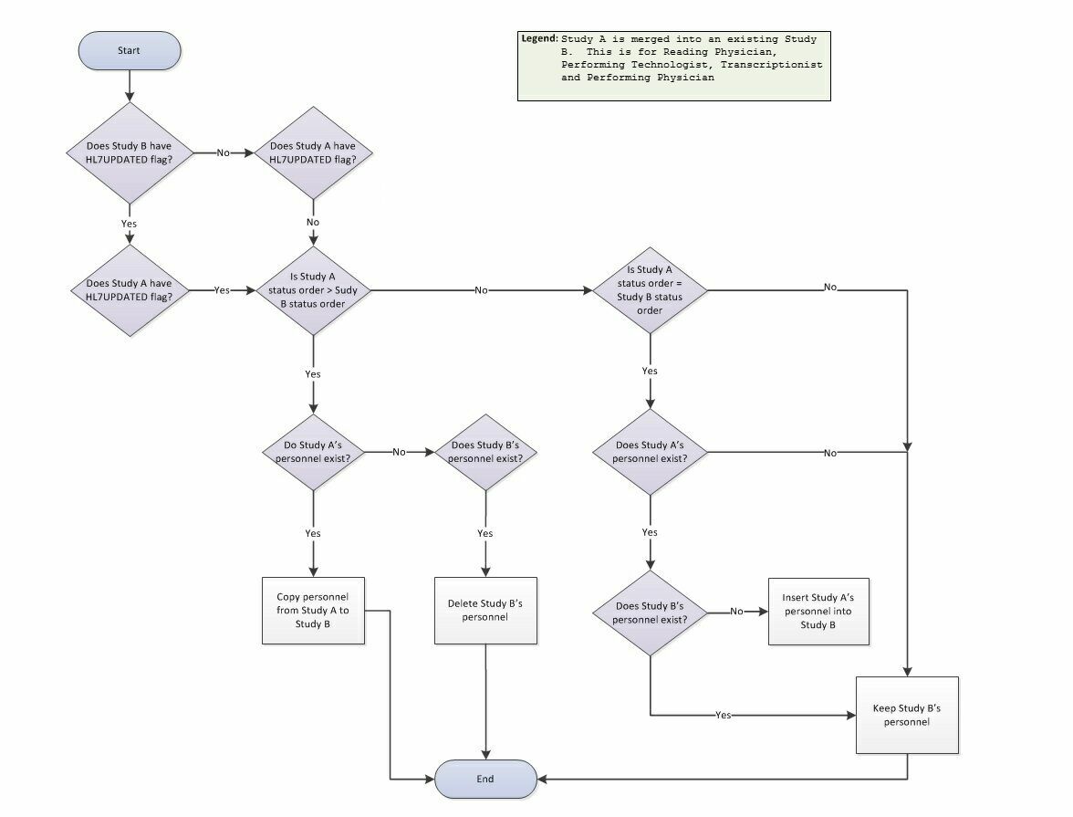
For the fields of Reading Physician, Transcriptionist, Performing Technologist, Performing Physician and Date/Time Read, only information from the study with the higher status in the Worklist is kept. This rule is followed irregardless of which study is kept and which is being discarded.
-
For the fields mentioned in (5) above, if both studies are of the same status, the information from the study being kept is used.
-
For the fields mentioned in (5) above, if both studies are of the same status but only one of the studies contains information, the fields from the study containing information is kept.
-
If both studies are of the same status and the above fields are blank for either study, the fields are left blank.

A table of how these possible scenarios might occur is described below:
Scenario 1:
| Reading Physician, Transcriptionist, Performing Technologist, Performing Physician and Date/ Time Read info available | Study Status is Higher/ Lower or same as the other in the Worklist | Info chosen and kept in Study B comes from this study: | |
|---|---|---|---|
| Study B | Yes | Higher | Study B |
| Study A | No | Lower | Discarded |
Scenario 2:
| Reading Physician, Transcriptionist, Performing Technologist, Performing Physician and Date/ Time Read info available | Study Status High/ Low or Same as the other in the Worklist | Info chosen and kept in Study B comes from this study: | |
|---|---|---|---|
| Study B | Yes | Higher | Study A |
| Study A | Yes | Lower | Discarded |
Scenario 3:
| Reading Physician, Transcriptionist, Performing Technologist, Performing Physician and Date/ Time Read info available | Study Status High/ Low or Same as the other in the Worklist | Info chosen and kept in Study B comes from this study: | |
|---|---|---|---|
| Study B | Yes | Lower | Discarded |
| Study A | Yes | Higher | Study A |
Scenario 4:
| Reading Physician, Transcriptionist, Performing Technologist, Performing Physician and Date/ Time Read info available | Study Status High/ Low or Same as the other in the Worklist | Info chosen and kept in Study B comes from this study: | |
|---|---|---|---|
| Study B | No | Higher | Study B (Blank fields) |
| Study A | Yes | Lower | Discarded |
Scenario 5:
| Reading Physician, Transcriptionist, Performing Technologist, Performing Physician and Date/ Time Read info available | Study Status High/ Low or Same as the other in the Worklist | Info chosen and kept in Study B comes from this study: | |
|---|---|---|---|
| Study B | No | Higher | Blank Fields (Disregarded) |
| Study A | No | Lower | Blank Fields (Disregarded) |
Scenario 6:
| Reading Physician, Transcriptionist, Performing Technologist, Performing Physician and Date/ Time Read info available | Study Status High/ Low or Same as the other in the Worklist | Info chosen and kept in Study B comes from this study | |
|---|---|---|---|
| Study B | No | Lower | Blank Fields (Disregarded) |
| Study A | Yes | Higher | Study A |
Scenario 7:
| Reading Physician, Transcriptionist, Performing Technologist, Performing Physician and Date/ Time Read info available | Study Status High/ Low or Same as the other in the Worklist | Info chosen and kept in Study B comes from this study: | |
|---|---|---|---|
| Study B | Yes | Same | Study B |
| Study A | Yes | Same | Discarded |
Scenario 8:
| Reading Physician, Transcriptionist, Performing Technologist, Performing Physician and Date/ Time Read info available | Study Status High / Low or Same as the other in the Worklist | Info chosen and kept in Study B comes from this study: | |
|---|---|---|---|
| Study B | No | Same | Study B (Blank fields) |
| Study A | Yes | Same | Discarded |
Scenario 9:
| Reading Physician, Transcriptionist, Performing Technologist, Performing Physician and Date/ Time Read info available | Study Status High/ Low or Same as the other in the Worklist | Info chosen and kept in Study B comes from this study | |
|---|---|---|---|
| Study B | No | Same | Blank Fields (Disregarded) |
| Study A | No | Same | Blank Fields (Disregarded) |
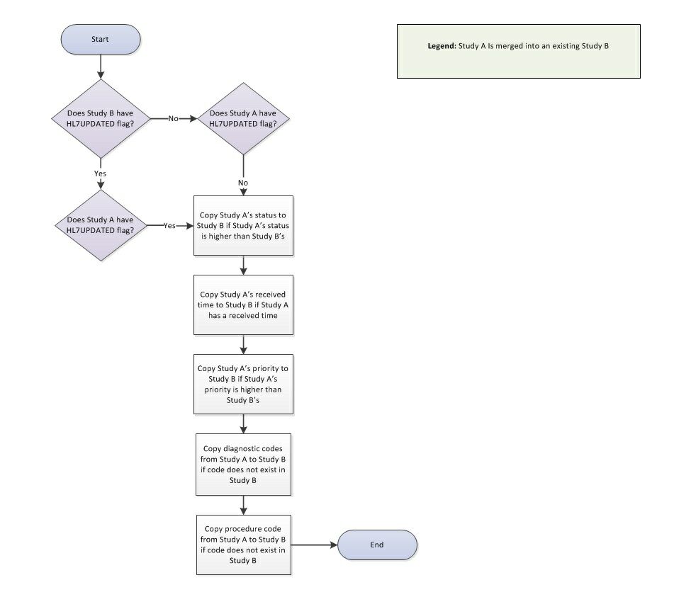
- If Study A's status is higher than Study B, Study A is kept while Study B is discarded.
- Study A's received time is kept; B is discarded.
- If Study A's priority is higher than Study B, Study A priority is kept and B priority is discarded.
- If Study A contains diagnosis codes which are not present in Study B, the codes are copied to Study B.
- if Study A contains procedure codes which are not present in Study B, the codes are copied to Study B.

- If HL7 information has been updated for Study B but not for A, series from Study A is added to B. The information of Study B is kept; information from A is discarded.
- If HL7 information has not been updated for Study B but updated for Study A, series from Study B is added to Study A. The information of Study A is kept; information from B is discarded.
