Sample Workflow Diagram
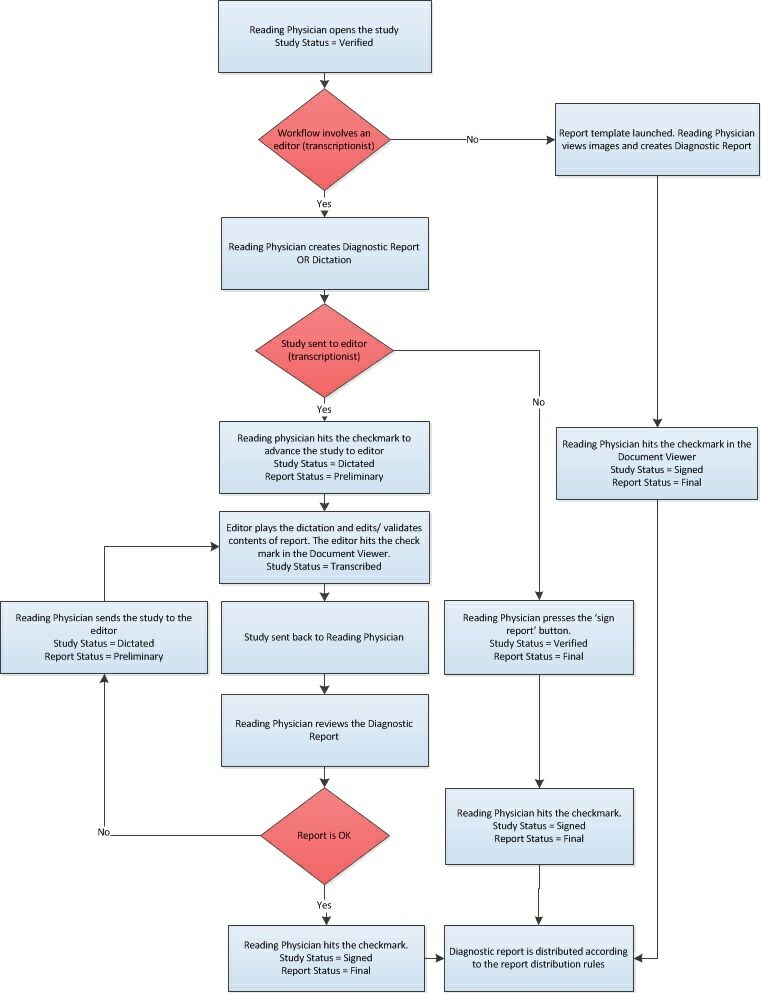
The following diagram describes a sample Workflow where the users might be using Voice Recognition (VR), Speech Understanding™, or creating a dictation.

The following diagram describes a sample Workflow where the users might be using Voice Recognition (VR), Speech Understanding™, or creating a dictation.
